
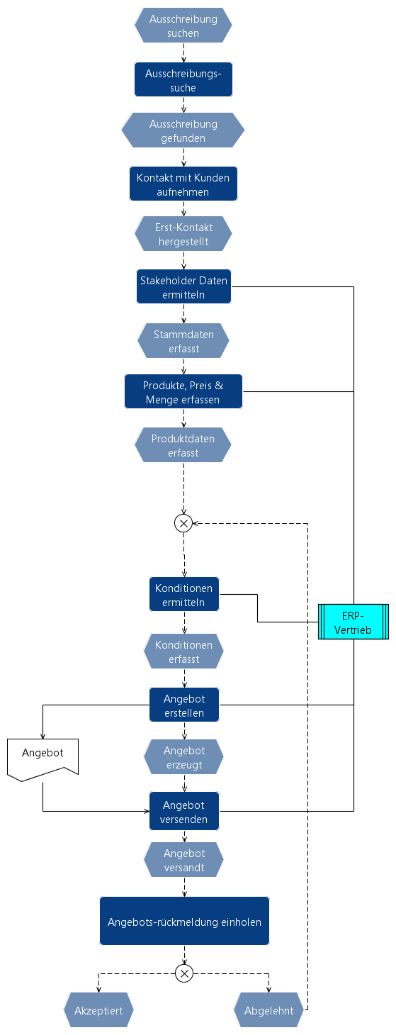
Angebotserstellung prozess. Anlegen des kunden bzw. Prozess zum projektstart nach auftragserteilung. Diese kann mündlich oder schriftlich vorliegen. Durch das lastenheft des kunden und die erstellung des angebots also des pflichtenhefts ist der rahmen des projektes in form der ziele lastenheft und des projektergebnisses pflichtenheft geklärt.
Thomas allweyer bpms einführung in business process management systeme mit zahlreichen beispielprozessen ausführbar mit open source software. Grundlage zur angebotserstellung ist die anfrage des kunden. Es werden auch die schnittstellen zu den lieferungen und leistungen festgelegt also was der kunde beistellt und was der lieferant erbringt. Lange nicht in allen versandhandelsbetrieben gibt es alle dargestellten funktionen als position in der aufbauorganisation.
In der automatisierungstechnik hat man es mit zahlreichen größen zu tun die gemessen oder berechnet werden. April 2005 folie 3 der prozeß der angebotserstellung situation die anbieter stehen unter hohem preisdruck es gibt nur wenige abgrenzungsmöglichkeiten. Vertragsmanagement angebotserstellung vertragsabschluss vertragsverlängerung ausschüttung mit den parametern versicherungssumme provision laufzeit und zins. Viel vorarbeit wurde für das projekt bereits geleistet.
Das unternehmen unterbreitet dem interessenten ein schreiben mit den informationen und bedingungen zu denen er waren liefern oder dienstleistungen erbringen wird. Prozessvisualisierung in der verfahrenstechnik. Eine prozessorientierte darstellung des versandhandelsbetriebs beschreibt die einzelnen funktionen im ablauf. Rationalisierungspotentiale werden in der standardisierung und automatisierung der ange botserstellung rationalisierung von teilaufgaben und durch veranderte abl aufe gesehen 7.
Aber nicht nur das.